编辑:佚名 来源:财经新闻网

一代人终将老去!
01
中植集团暂由中融信托董事长刘洋代理主持全面工作
12月18日,中植企业集团发布讣告称,该公司创始人解直锟,因心脏病突发抢救无效,于12月18日9时40分在北京逝世,享年61岁。
对此,中植企业集团表示,因事发突然,受解直锟先生家属委托并经集团管理层讨论决定,暂由刘洋先生代理主持中植企业集团全面工作,待新领导选出后再行调整。
中植集团同时表示,目前集团各级管理团队团结稳定,各项业务正常开展,生产经营活动平稳运行,发展势头良好。下一步,集团将按照解直锟确定的发展战略,坚持实业与资管双轮驱动,进一步突出发展实体产业,做强做优资产管理,发挥综合经营优势,实现高质量发展,更好地服务国家、回馈社会。
02
中融信托:解直锟去世对公司经营和项目运作无实质影响
“闻其离世,公司第一时间对其家人致以沉痛哀悼。”中融信托向澎湃新闻表示,在公司展业早期,解直锟领导的中植集团对于公司发展给予了很大支持。在经纬纺机成为公司第一大股东后,解直锟也积极助力公司顺利完成过渡并跻身行业前列。
中融信托表示,目前,该公司的实际控制人为中国机械工业集团有限公司,股东单位依法在公司治理、重大战略决策等方面上对信托公司产生影响,但不涉及具体经营及业务开展。
“该事件对公司经营和项目运作无实质影响,目前公司经营及项目运营一切正常。”中融信托强调。
2010年,恒天集团、中纺机入股北京银行,同时在机缘巧合之下获得了中融信托的并购机会,恒天集团决定由经纬纺机收购其37%的股份而实现控股,中融信托由此获得了国资背景。
2018年,经纬纺机原计划通过发行股份及现金结合的方式,收购中植集团所持中融信托32.9864%股权,交易完成后经纬纺机持有中融信托约70.46%的股权,但在当年11月公告决定终止交易。
经纬纺机2021年半年度报告显示,中融信托作为其控股子公司,2021年上半年,实现营业收入25.83亿元,投资收益0.83亿元,合计26.66亿元;实现净利润6.87亿元,同比增长3.93%。截至2020年末,中融信托自有资产285.58亿元(合并),同比增长3.41%;公司及各子公司受托管理资产总规模8898.83亿元。
03
最后的大佬,享年61岁
国内硕果仅存的资本大佬之一、“中植系”实控人解直锟因病不幸离世,享年60岁。
中植企业集团12月18日晚间发布讣告。讣告称,中植企业集团创始人解直锟,因心脏病突发抢救无效,于2021年12月18日9时40分在北京逝世,享年61岁。
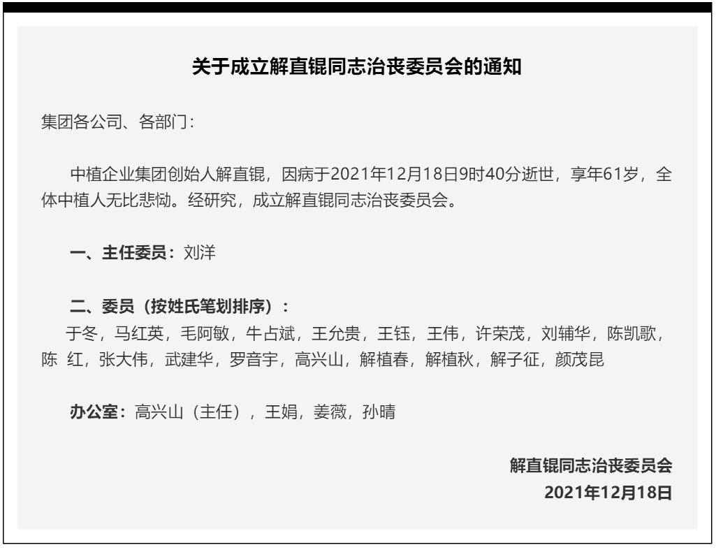
中植企业集团宣布成立解直锟同志治丧委员会,委员为于冬,马红英,毛阿敏,牛占斌,王允贵,王钰,王伟,许荣茂,刘辅华,陈凯歌,陈红,张大伟,武建华,罗音宇,高兴山,解植春,解植秋,解子征,颜茂昆。

解直锟,原名解植坤,男,1961年1月出生于黑龙江省,黑龙江省伊春市五营区人,大学学历,中植企业集团创始人。
解直锟更为普通大众所知的身份,是毛阿敏的丈夫。
解直锟所创立的中植系是中国最大的金融财团之一,资产规模达上万亿。
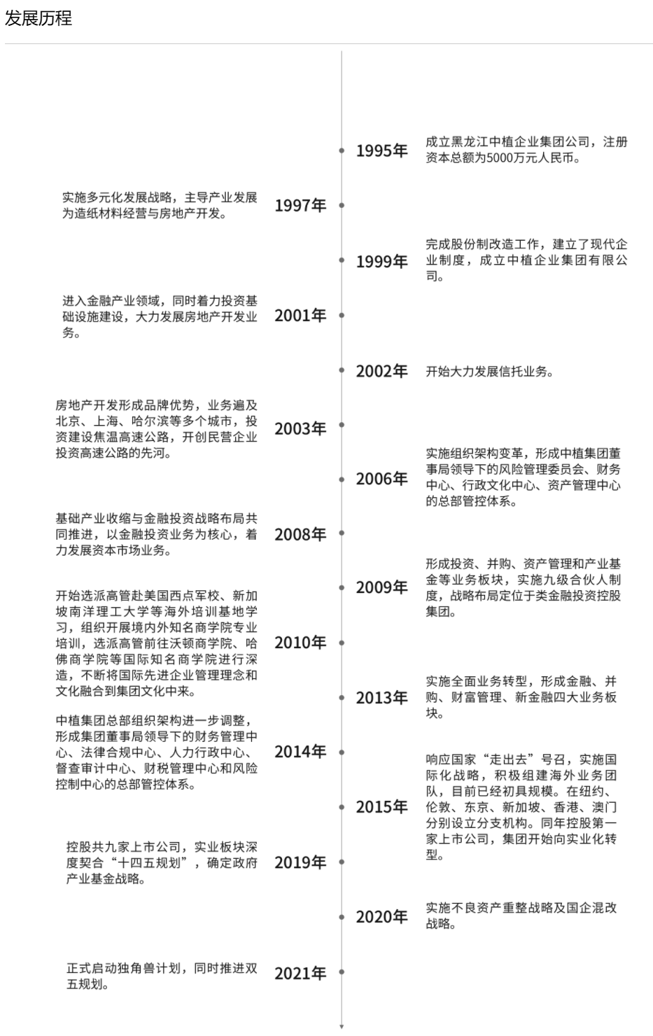
中植企业集团官网显示,其创建于1995年,是中国领先的大型资产管理公司,集团总部位于北京。该集团官网称,多年来,集团始终秉持“天道酬勤、以人为本”的企业文化,坚持产融结合、金融服务实体经济,现已形成“实业+金融”双主业模式,逐步发展成为涵盖实体产业、资产管理、金融服务、财富管理等领域的综合性企业集团。

中植企业集团最为外界所熟知的是其在金融领域的布局。
其战略控股或参股六家持牌金融机构,包括中融信托、中融基金、横琴人寿、恒邦财险、中融汇信期货和天科佳豪典当行;控股或参股五家资产管理公司,包括中海晟融、中植国际、中新融创、中植资本、首拓融盛,业务涵盖不动产管理、困境资产管理、国企混改、并购重组与私募股权投资等;控股或参股四家财富管理公司,分别为恒天财富、新湖财富、大唐财富、高晟财富。
2020年6月8日,《今日财富》杂志发布“2020中国独立财富管理公司TOP20榜单(上半年)”显示,“中植系”旗下的恒天、新湖财富、大唐财富、高晟财富分别以9373亿、6000亿、8500亿、1000亿的累计规模,分别排在榜单的第2名、第3名、第4名、第11名。

中植系近年热心公益捐赠,2014年以来,累计出资超10亿元,赞助了北京大学等8所知名院校,先后成立了北京大学国家金融中心、北京大学国家网络安全和信息化研究院、复旦大学大数据学院、南开大学新材料研究院等科研机构,解植坤本人担任北京大学、复旦大学和南开大学的校董。
解植坤妻子是著名歌唱家毛阿敏。两人的女儿解佳桐年方17岁,今年参演了著名电影《中国医生》。解植坤的哥哥解植春,曾在黑龙江省委办公厅政策研究室担任领导,2014年出任中央汇金公司总经理,一年后离职。
在中植官方网站上,解植坤最后一次露面是8月26日,参加中植企业集团与中国政法大学捐赠暨战略合作签约仪式。除解植坤外,公司首席经济学家王允贵、首席运营官牛占斌、首席风控官颜茂昆、首席财富管理官武建华、首席资源官罗音宇、首席人力官王钰、首席财务官马红英等悉数出席。

作为金融大鳄,解植坤也经历过不小的波折,几年前一度出现对其不利的传闻。
公开的转机在2019年出现。先是毛阿敏主唱国庆70周年献礼片《中国机长》的片尾曲《我爱祖国的蓝天》,之后是解植坤高调亮相央视2020年春晚,央视足足给了他三四次特写镜头……

最后,仍愿逝者安息,好人一生平安。(债市研究)

责任编辑:唐婧